企业技术创新实力的权威背书,提升招投标与融资竞争力,助力市场拓展与品牌升级
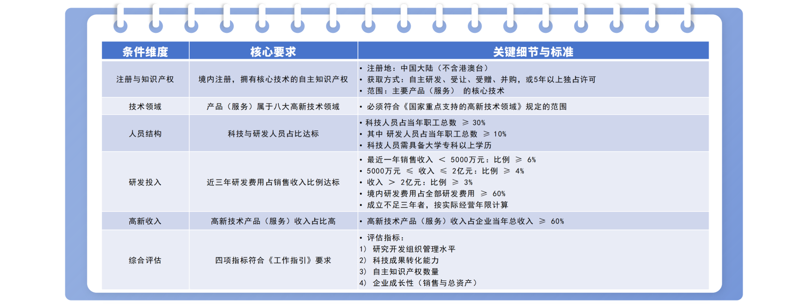
高新技术企业是在国家重点支持的高新技术领域内,持续进行研究开发与技术成果转化,形成企业核心自主知识产权,并以此为基础开展生产经营活动,在中国境内(不包括港、澳、台地区)注册一年以上的居民企业。
高企认定政策,又要迎来大调整!2008年建立体系,2016年首次修订,是经济高质量发展的核心动力。但原办法的技术领域、认定条件,已经不适应新需求。划重点!2026 年高企认定条件将有重大更新,修订方案多轮讨论完毕,最快今年2—3月发布!这是 2016 年以来的首次重磅修订,企业务必提前关注!
- 促进企业科技转型
- 提升企业品牌形象
- 享受税收减免优惠政策
- 提高企业市场价值
- 提高企业资本价值

- 电子信息技术
- 生物与新医药技术
- 航空航天技术
- 新材料技术
- 高技术服务业
- 新能源及节能技术
- 资源与环境技术
- 高新技术改造传统产业

半导体/集成电路、软件与信息服务、通信设备、互联网平台、人工智能、物联网。

创新药研发、高端医疗器械、基因技术、生物制剂、体外诊断、精准医疗。

航空发动机制造、大飞机制造、卫星研发与应用、航天运输系统、无人机。

高性能纤维及复合材料、先进半导体材料、新能源材料(锂电、光伏)、生物医用材料、特种合金。

研发设计服务、检验检测认证、知识产权与成果转化、信息技术服务(云、大数据)、创新创业孵化。

光伏发电、风力发电、动力电池与储能、氢能、智能电网、节能装备。

环保装备制造、水/气/固废治理、环境监测、土壤修复、资源循环利用。

智能制造(汽车、机械、钢铁、纺织)、工业互联网、智能工厂/数字车间、高端数控机床、工业机器人。

一地签约,全国服务
资深技术人员分布在全国各地
就近提供解决方案和上门服务

一地签约,全国服务
资深技术人员分布在全国各地
就近提供解决方案和上门服务

一地签约,全国服务
资深技术人员分布在全国各地
就近提供解决方案和上门服务

一地签约,全国服务
资深技术人员分布在全国各地
就近提供解决方案和上门服务







































